
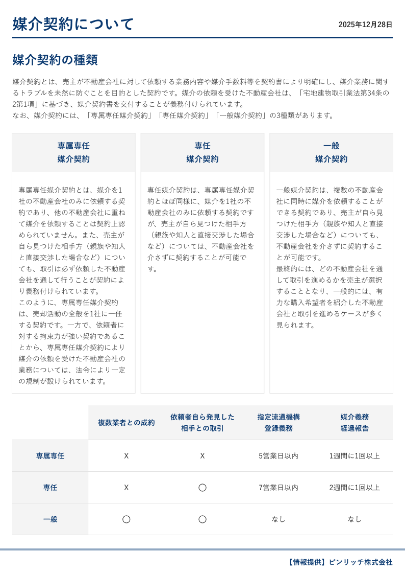
査定書の構造
2つの問いに、2つのデータで答える。
余分な情報を削ぎ落とし、売主が本当に知りたい2点に絞った構成です。
問い 01
「いくらで売れるのか?」
全国の実際の成約データと、個別事例の売出から成約までの価格推移で根拠を示します。
問い 02
「いま売るべきか?」
過去3年の価格推移グラフで、売主自身が次の1年を予測できます。
経営価値
「高く出した会社」ではなく「本当に売れる会社」が選ばれる。
数字の大きさではなく、ロジックで売主を納得させる構造です。
経営課題
査定まわり、こんな課題はありませんか?
高値競争で、媒介を獲っても利益が残らない
他社の高値に追随し、長期化と値下げで売主との関係が崩れる。
査定書作成が、ベテランに依存
1件2〜3時間。属人化したスキルから抜け出せず、若手が育ちにくい。
PDFを送って、それきり
送った後、売主が動き出すタイミングが分からず、競合に媒介を奪われる。
ピンリッチの解決策
納得の根拠を、最小の手間で。
査定後の動きまで、設計済み。
作成スピード・運用負荷・査定後の追客までを一貫して設計しました。
1
査定書PDFを、1分で作成
最寄駅・接道・方角・用途地域・容積率まで自動取得。商談中でもすぐ根拠を提示できます。
2
CSVアップロード不要、データは常に最新
CSV取り込み不要。最新の成約事例が常時データベースに反映されます。
3
PDFを送って終わり、にしない
査定書はオンライン化され、閲覧履歴から売却意欲が高まったタイミングを把握できます。
概要
価格査定 について
機械学習で類似物件を特定。査定書PDFを1分で作成します。

住所を入れるだけで査定書PDFを作成。売主向けのオンライン査定書としても自動公開されます。
リリース予定 / 2026年10月
査定をきっかけに、
媒介を獲るまでの動きを自動化。
2026年10月までに、顧客登録 → 謄本取得 → 査定書作成 → 自動追客 → 媒介契約までを半自動化します。
いま
オンライン査定書と顧客管理が連動
査定書を自動でオンライン公開。閲覧履歴から売却意欲を把握できます。
2026年10月
媒介契約までを半自動化
顧客登録から媒介契約までを連続で進行。担当者は判断と接客に集中できます。
経営価値
査定の労力が、成果につながる
査定が媒介獲得の起点に。査定件数あたりの獲得率が底上げされます。